家庭用3Dプリンターを使って3Dプリンティングされるまでの流れを簡単に説明します
家庭用3Dプリンターを使って3Dプリンティングされるまでの流れってどんな事をするか知っていますか?
恐らく実際に3Dプリンターを扱った事がない方は知らないと思います。
以下に簡単に説明しますので知らなかった方はご参考にどうぞ(^^
3Dプリンティングするまでの全体の手順は以下になります。
- 3Dプリンターを組み立て・調整する
- 3Dデータを用意する
- 3Dデータを3Dスライス用のソフトに流し込み、3Dプリンティング可能なファイルに変換する
- スライスされたファイルを3Dプリンティング用のソフトに流し込み、3Dプリンティングする
※1の3Dプリンターの組み立ては最初の時だけ行い、二度目からは行いません。
上の流れをBlade-1を例にして説明します。手元にBlade-1、Replicator2しかないので他の機種は良く解かりません。断定は出来ませんが、RepRap式の3Dプリンターでしたら基本的に同じソフトを使用して、同じ手順で3Dプリンティングすることになるでしょう。
1.3Dプリンタを組み立て・調整する
最初の一度だけで良いのですが、3Dプリンタが手元に届いたら3Dプリンタを組み立てる必要があります。メンデル型(メンデル型についてはこちらの記事にて説明)の3Dプリンターだと組み立てるのに時間がかかりますが、それ以外の3Dプリンターだったら比較的簡単に組み立てる事が出来ます。(実際は、組み立てるというか組み合わせるだけです)

3Dプリンターを箱から出した時の状態。
本体、電源アダプター、フィラメント(ABS樹脂)、USBケーブル、50mmテープ、スプールホルダーが入っています。(アヒルは入っていませんw) 壊れないように本体よりスプールホルダー、フィラメントは外されていますのでこれを本体に取り付けます。

組み立ててパソコンとUSBケーブルでつなげるとこんな感じになります。
次に3Dプリンティングに必要なソフトをパソコンにインストールします。
Blade-1では以下のソフトをインターネットよりダウンロードしてパソコンにインストールします。
- KISSSlicer ・・・ 立体データを機械式コードへ変換するソフト
- Python ・・・ Printrunを使用するために必要なプログラミング言語
- Printrun ・・・ Blade-1の制御を行うソフト
- FTDIドライバー ・・・ Blade-1とPCを接続するためのUSB接続ドライバー
Blade-1のメーカーであるホットプロシードのホームページを見ながらインストール・設定作業を行います。解からないことがあった場合は、ホットプロシードに確認すると良いかもですね。
上記作業の詳細はこちらにて ⇒ 3Dプリンター Blade-1 が届いたら最初にすること
Replicator2の場合はこちらにて ⇒ 我が家にReplicator2が届いた時に最初にした作業
2.3Dデータを用意する
以下のどの方法を使っても良いので3Dデータを手元に用意します。
- 3Dデータダウンロードサイトより3Dデータをダウンロードする
- 3Dソフト(3D CAD、3D CG)を使って3Dデータを作る
- 3Dスキャナを使って3Dデータを作る
ここでは、一番簡単な方法である3Dデータダウンロードサイトより3Dデータをダウンロードする方法を紹介します。以下は、世界で一番有名な3DデータダウンロードサイトであるThingiverseの検索結果画面です。Duckというキーワードを検索窓に入力して検索すると色々なアヒルが検索に引っかかります。
検索結果をクリックすると3Dデータファイルをダウンロードできます。
以下のリンク先にThingiverseよりり3Dデータをダウンロードする方法を説明しています。3分ぐらいで誰でも簡単に3Dデータをダウンロードできますよ。
3Dデータ共有サイトより3Dデータをダウンロードして3D印刷してみる ~Blade-1~
ダウンロードされた3Dデータは拡張子がSTLファイルになります。
3.3Dデータを3Dスライス用のソフトに流し込み、3Dプリンティング可能なファイルに変換する
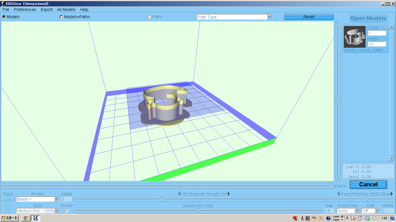
3Dデータ(拡張子:STLファイル)をスライスソフトを使用して3Dプリンティング可能なファイル形式(拡張子:gcode)にします。

スライスソフト KISSlicerでアヒルの3Dデータ(拡張子:stl)をスライスしている図
以下のリンクに詳細に説明しています。作業自体は特に難しくありません。
3Dデータ共有サイトより3Dデータをダウンロードして3D印刷してみる ~Blade-1~
4.スライスされたファイルを3Dプリンティング用のソフトに流し込み、3Dプリンティングする

3Dプリンティング用のソフトPrintrunを起動します。先のスライスされたデータ(拡張子:gcode)を流し込みます。
溶解ヘッド温度を250℃、Bedの温度を110℃に設定してsetボタンをクリックします。設定温度になるまで数分待ちます。温まったらPrintボタンをクリックして3Dプリントを始めます。

PrintRunでスライス済みのデータ(拡張子:gcode)をプリンティングしている図

物にもよりますが3Dプリンティングされるまで1~5時間ぐらい待ちます。
詳しい手順は前回同様以下のリンク先にて説明してます。
3Dデータ共有サイトより3Dデータをダウンロードして3D印刷してみる ~Blade-1~
最初は難しく感じる所があるかも知れませんが、やってく内に慣れます(^^



こんにちは
なれると簡単なのですが、
こうして手順を改めてみると
ハードルが高そうに見えますね~
確かにハードルが高そうに見えますね(^^; 慣れると簡単。全くその通りなのですが最初の一歩を踏み出すのが中々難しいんですよねぇ。どんどん仲間が増えてくれると嬉しいのですが(^^